まったくのプログラミング素人の筆者がC++/HSPを使用してSTG(シューティングゲーム)を作っていく過程を書くブログでしたが最近は脱線気味。プログラミング以外にも、ゲーム関連の記事、日々の戯言など。
×
[PR]上記の広告は3ヶ月以上新規記事投稿のないブログに表示されています。新しい記事を書く事で広告が消えます。
Unityで3Dモデルを表示したいなーと思ったのですが、私が今まで使っていた3Dモデリングソフトはメタセコイアなので無償版だと出力ファイルがmqoになるんですよね。
でもUnityはmqoファイルには対応していないので対応したファイル形式に変換する必要がありました。
ググってみるとBlenderでmqoを読み込んでUnityに対応しているfbxで出力すると良いっぽいので実践してみました。
まずはメタセコイアでmqoファイルを出力します。
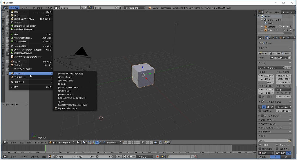
Blenderは標準ではmqoファイルの読み込みに対応していませんので、読み込めるようにプラグインをインストールします。
https://onedrive.live.com/?id=CE4C74EDA2A73245%21276&cid=CE4C74EDA2A73245
こちらのページにあるmqo_script_268.zipをダウンロードします。(Blenderのバージョンによってダウンロードするファイルは変わります。Readme参照)
製作者の方に感謝です。
Blenderのファイルメニューからユーザー設定(User Preferences)を開きます。
アドオンタブ(Add-Ons)を開いてファイルからインストール(Install an addon)を選択して先程ダウンロードしたファイルを選ぶと出てくるImport-Export: Import-Export Metasequoia Forma t(.mqo)にチェックを入れたらユーザー設定の保存をおして完了。
ファイルメニューのインポートにmqoが追加されているはずです。
ファイルメニューのエクスポートでfbxに変換します。
fbxで出力したらUnityで読み込むのですが、ここで問題がおきました。
読み込んだモデルのマテリアルが半透明になってる部分があるんですよね。
解決方法をググってみるとマテリアルのインスペクタにあるレンダリングモードをTranceparentからOpaqueにすれば良いのですが変更する部分が何故か灰色になっていて変更出来ません。
どうしたもんかと思って更に調べるとマテリアルのLocationをUse Embedded MaterialsからUse External Materials(Legacy)に変更してApplyボタンを押すと上手く出来るようになりました。
マテリアルのレンダリングモードをTranceparentからOpaqueに変更すると上手く表示されました。
ついでにテクスチャも貼ってます。インスペクタのAlbedoにテクスチャファイルを指定すればOKです。
でもUnityはmqoファイルには対応していないので対応したファイル形式に変換する必要がありました。
ググってみるとBlenderでmqoを読み込んでUnityに対応しているfbxで出力すると良いっぽいので実践してみました。
まずはメタセコイアでmqoファイルを出力します。
Blenderは標準ではmqoファイルの読み込みに対応していませんので、読み込めるようにプラグインをインストールします。
https://onedrive.live.com/?id=CE4C74EDA2A73245%21276&cid=CE4C74EDA2A73245
こちらのページにあるmqo_script_268.zipをダウンロードします。(Blenderのバージョンによってダウンロードするファイルは変わります。Readme参照)
製作者の方に感謝です。
Blenderのファイルメニューからユーザー設定(User Preferences)を開きます。
アドオンタブ(Add-Ons)を開いてファイルからインストール(Install an addon)を選択して先程ダウンロードしたファイルを選ぶと出てくるImport-Export: Import-Export Metasequoia Forma t(.mqo)にチェックを入れたらユーザー設定の保存をおして完了。
ファイルメニューのインポートにmqoが追加されているはずです。
ファイルメニューのエクスポートでfbxに変換します。
fbxで出力したらUnityで読み込むのですが、ここで問題がおきました。
読み込んだモデルのマテリアルが半透明になってる部分があるんですよね。
解決方法をググってみるとマテリアルのインスペクタにあるレンダリングモードをTranceparentからOpaqueにすれば良いのですが変更する部分が何故か灰色になっていて変更出来ません。
どうしたもんかと思って更に調べるとマテリアルのLocationをUse Embedded MaterialsからUse External Materials(Legacy)に変更してApplyボタンを押すと上手く出来るようになりました。
マテリアルのレンダリングモードをTranceparentからOpaqueに変更すると上手く表示されました。
ついでにテクスチャも貼ってます。インスペクタのAlbedoにテクスチャファイルを指定すればOKです。
PR
この記事にコメントする
カレンダー
| 12 | 2026/01 | 02 |
| S | M | T | W | T | F | S |
|---|---|---|---|---|---|---|
| 1 | 2 | 3 | ||||
| 4 | 5 | 6 | 7 | 8 | 9 | 10 |
| 11 | 12 | 13 | 14 | 15 | 16 | 17 |
| 18 | 19 | 20 | 21 | 22 | 23 | 24 |
| 25 | 26 | 27 | 28 | 29 | 30 | 31 |
リンク
カテゴリー
最新記事
(04/04)
(12/26)
(12/25)
(11/17)
(10/11)
プロフィール
HN:
kt.
性別:
男性
自己紹介:
プログラミング経験は昔ファミリーベーシックでちょっとさわったくらい。
好きなSTGは、怒首領蜂大往生、エスプガルーダ(2)等の弾幕STGやら雷電シリーズなんかの非弾幕、バトルガレッガ、グラディウスシリーズ、R-TYPE等、STGなら何でも好きです。
音楽がカッコイイSTGが特に好きで、並木学氏は最高!
好きなSTGは、怒首領蜂大往生、エスプガルーダ(2)等の弾幕STGやら雷電シリーズなんかの非弾幕、バトルガレッガ、グラディウスシリーズ、R-TYPE等、STGなら何でも好きです。
音楽がカッコイイSTGが特に好きで、並木学氏は最高!
ブログ内検索
最古記事